速卖通托管发货流程主要由商家负责店铺商品上架、确定供货价、入仓相关的工作,速卖通平台方处理物流、营销、售后等综合运营服务,业务流程与唯品会JIT涉及流程类似。业务流程图如下图所示:

具体集包发货流程如下:
一、基础信息设置
1.新建并授权速卖通全托管店铺
【目录】-【销售渠道】-【渠道列表】界面新建速卖通全托管的直营网店,销售平台处选择“速卖通跨境全托管”

销售渠道建立后,点击右侧快捷操作区域的【店铺授权>>】按钮,跳转至【网店订单下载】界面,点击右侧的”授权“按钮操作授权。


2.匹配“仓库映射关系”
【渠道列表】中选择速卖通托管店铺,在下方【仓库映射关系】中建立吉客云中仓库与速卖通店铺的匹配关系。主要实现根据授权的店铺,查询平台所返回的发货仓库,与系统仓库进行匹配,记录店铺发货地址。

二.速卖通跨境托管一段物流发货
1.转【按单配货】
销售单审核之后进入【等待配货】界面,在该界面选到对应的速卖通跨境托管订单点击【转按单配货】

2.打印发货单
转入按单配货后,无需预约物流单号,直接选择对应的发货单点击【打印发货单】执行拣货。

3.出库验货
按照打印的发货单拣货完成后,若发货单中货品比较多,一个包裹无法装下时,可在【出库验货】界面使用“一单多包”模式执行出库验货。

当前包裹装满后点击左侧的“拆包”按钮即可将已扫描货品拆分为一个新的包裹,剩余货品可以继续扫描拆包,直到发货单中货品全部扫描验货完成。
4.发货确认
1)当速卖通托管发货单验货完成后,若仓库无后续打包登记/称重登记/物流分拨环节,可直接在【按单配货】界面选择对应发货单点击【直接发货】按钮完成发货单的发货。
2)速卖通跨境托管的发货单可在【按单配货/出库验货/波次配货/发货查询】右键“打印外部单据”选择打印外部箱唛、外部货品标签,提前打印相关数据。
3)速卖通跨境托管的发货单可在【按策略打印】功能中,配置外部箱唛、外部货品标签一起打印。
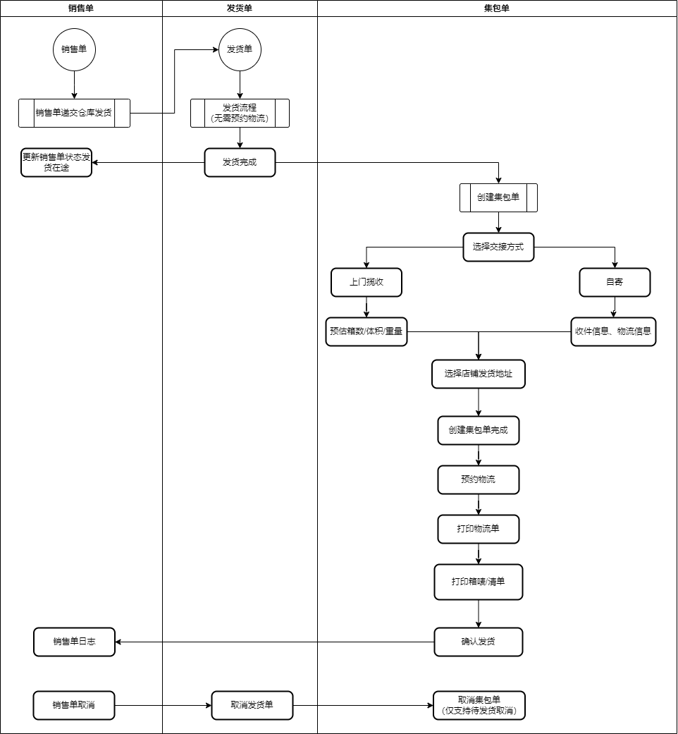
三、速卖通跨境托管集包发货
一段物流发货后,到【集包发货】界面将多个发货单的包裹汇总生成一个集包单进行执行集包发货操作,
1.新增集包
根据托管场景点击【新增】下拉选项中"速卖通JIT出仓单"或者"速卖通JIT出仓单半托管",建立集包单

2.编辑集包单
新增集包单后,进入【编辑集包单】页面,维护集包单信息后保存。

1)选择生成集包单基本信息:仓库、货主、收件人信息地址、预计发货时间、物流信息、备注
2)选择交接方式:自寄、上门揽收
自寄:由客户自己联系物流方配送,需要填写物流公司、物流单号;
上门揽收:由速卖通平台进行上门揽收,可手动维护固定箱数 ;
3)店铺发货地址:即【渠道列表】中获取当前销售渠道对应当前仓库的店铺发货地址
4)固定箱数:控制集包单打印箱唛的数量,默认为集包单内发货单的数量,若手动更改后可决定当前集包单打印箱唛时的数量
5)选择发货单:在界面中通过上方的扫描框或列表中的弹窗选择要进行集包的发货单
6)保存:发货单加载完成后,再录入其他必填信息后点击“保存”即可生成集包单
3.集包单发货
1)预约物流单号
在集包单列表中选择包单,点击左上角的“预约物流”
若交接方式“上门揽收”:则速卖通平台返回揽收单号作为物流单号写入集包单且更新集包单的状态,同时后台会生成对应的送货单;
若交接方式“自寄”:则进行普通预约,根据所选物流公司调用接口进行预约返回物流单号。
2)打印物流单
预约物流单号后,点击“打印物流单”
若交接方式“上门揽收”:则速卖通平台返回物流单url打印(半托管可选择打印尺寸A4、100mm*100mm);
若交接方式“自寄”:根据所选物流公司调用接口进行打印物流单。
3)打印货品标签、打印包裹箱唛
预约物流成功后,支持根据所选的集包单,进行打印货品标签、包裹箱唛
货品标签:可选择打印尺寸为60mm*30mm
包裹箱唛:可选择打印尺寸为100mm*150mm、100mm*100mm、60mm*30mm
4)确认发货
包裹箱唛等打印完成后,点击“确认发货”完成集包单发货,确认发货后集包单状态变为“已发货”。
注意:若平台状态“待揽收/已取消/揽收失败”时 ,则无法进行确认发货

速卖通跨境托管相关设置
1)出仓单打印箱唛,启用云打印模板自定义区域:来源为速卖通全托管的集包单打印箱码时,支持自定义新增字段后进行打印
2)速卖通JIT集包,启用预打印箱唛,默认打印尺寸:开启后,生成发货单后预先获取打印箱唛文件,可避免打印速度较慢等情况

关注我们
扫一扫,客如云来